医院首页
医院概况
医院简介
医院荣誉
诊疗环境
联系我们
医疗信息
特色专科
专家团队
科室导航
诊疗设备
院务公开
通知公告
人才招聘
公示信息
养老服务
养老政策
养老机构
养老动态
联系我们
护理之窗
护理资讯
护士到家
先进技术
党建园地
党建动态
医德医风
惠民活动
资讯动态
医院要闻
媒体视角
政策解读
医院视频
健康百科
肠胃消化
眼视光
脑卒中
泌尿生殖
医学影像
神经外科
首页
资讯动态
政策解读
正文
赞
微海报
分享
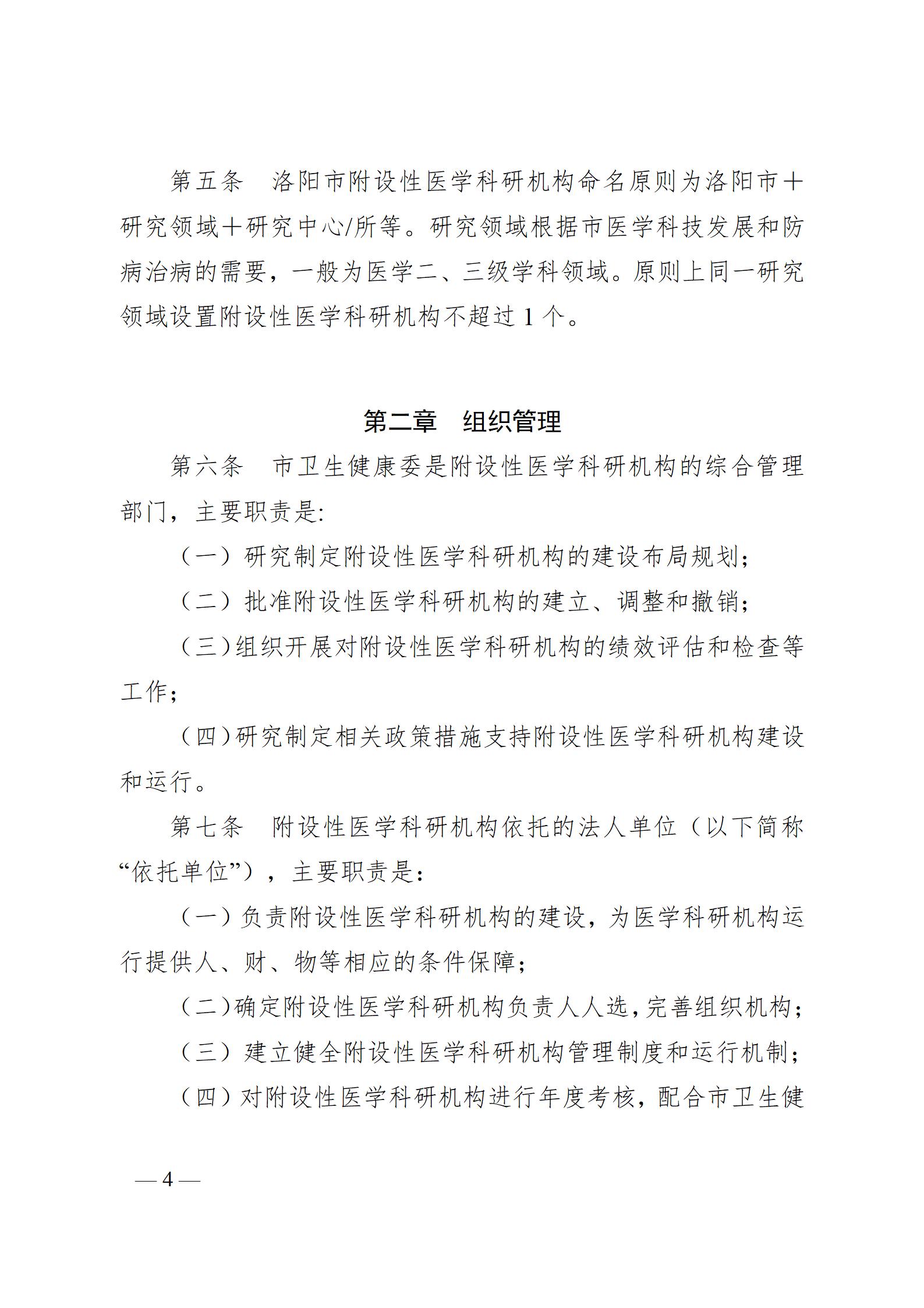
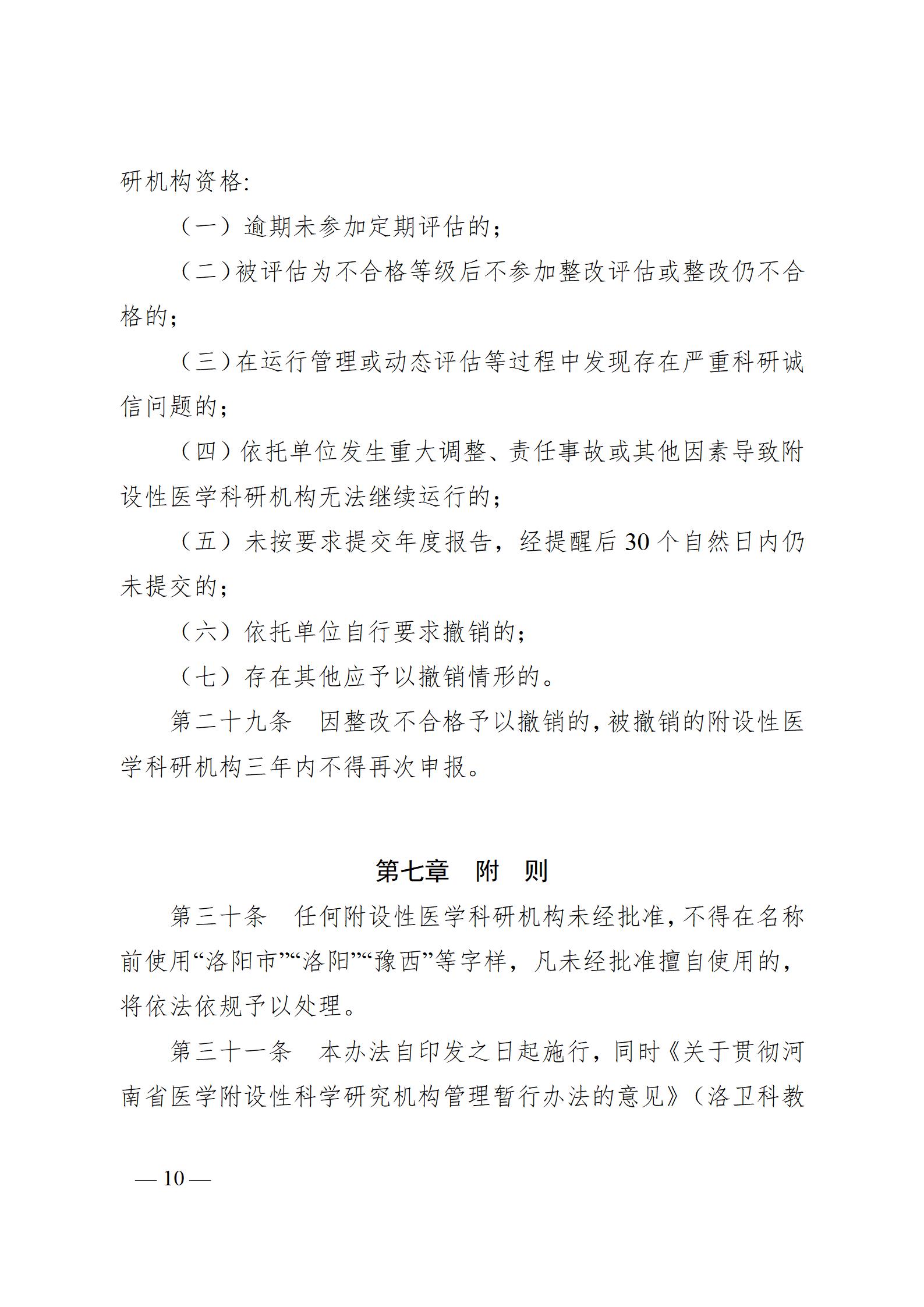
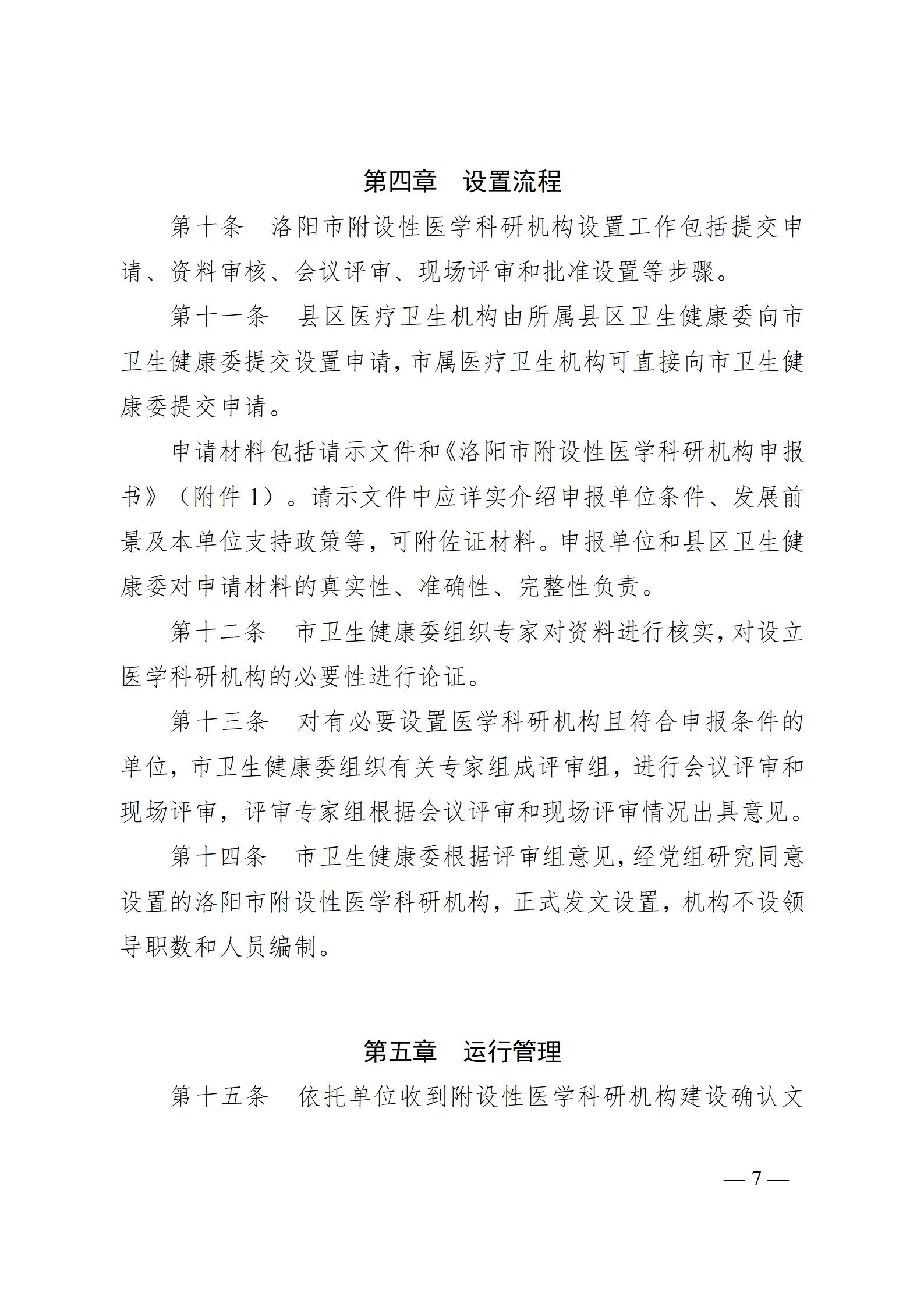
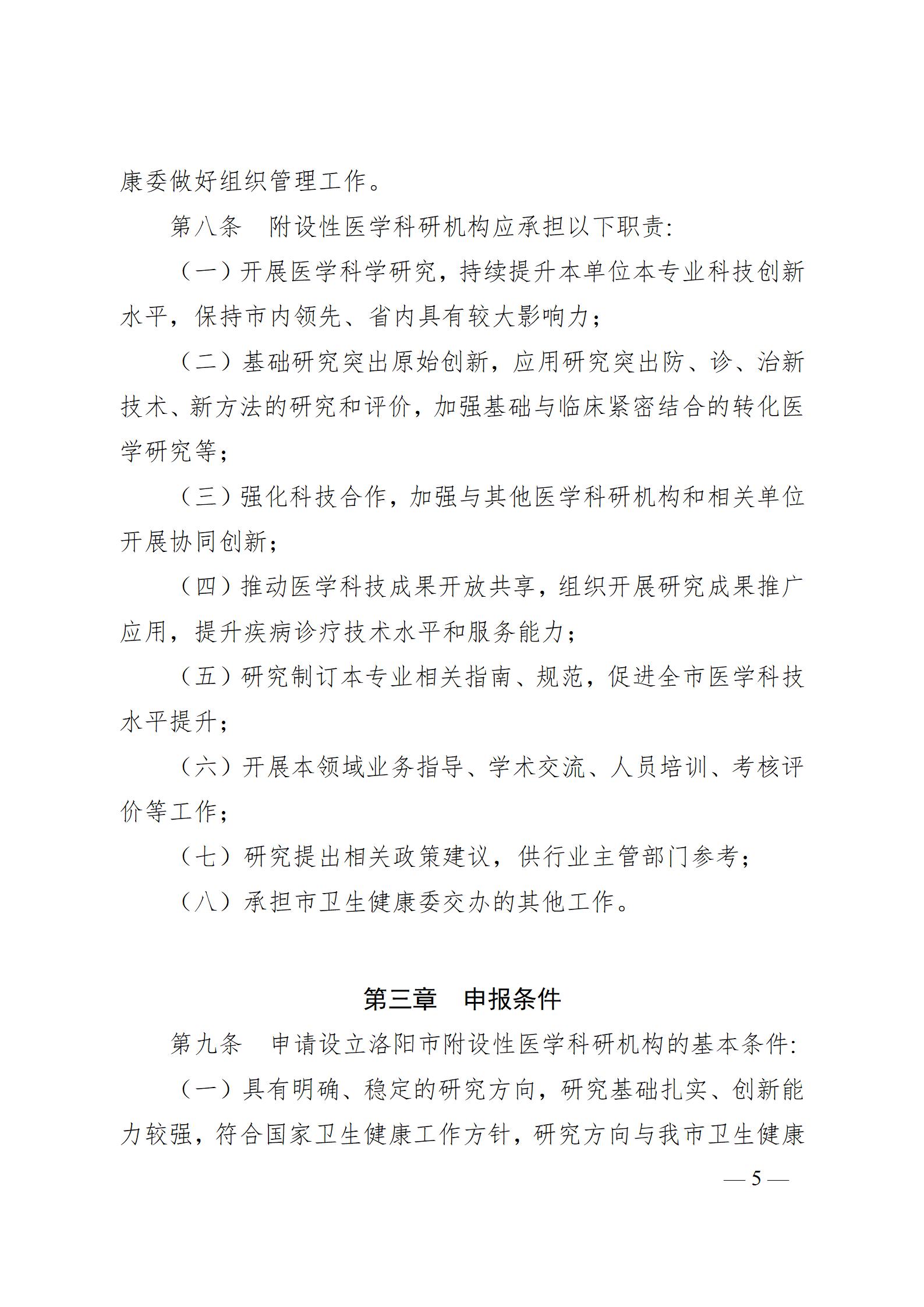
洛卫科教〔2025〕2号 洛阳市卫生健康委员会关于印发洛阳市附设性医学科研机构管理办法的通知
创始人
2025-12-30 21:45:17
0
次
关注更多
微信二维码
网站手机版
上一篇:
没有了
下一篇:
中华人民共和国医师法
相关内容
热门资讯
无偿献血者权益:无偿献血者可血...
洛阳市异地就医政策
一、异地长期居住人员异地长期居住人员包括: 1. 异地安置退休人员(退休后在外地定居的) 2...
洛卫科教〔2025〕2号 洛阳...
洛阳市城乡居民医疗报销政策解读
一、门诊待遇(一)普通门诊在基层定点医疗机构(乡镇卫生院、社区卫生服务中心、村卫生室、社区卫生服务站...
洛阳市城镇职工基本医疗保险
一、门诊待遇A普通门诊(一)起付标准:起付标准按次设定,一个自然日内在同一定点医疗机构多次就医结算的...
中华人民共和国医师法
中华人民共和国医师法(2021年8月20日第十三届全国人民代表大会常务委员会第三十次会议通过)目 ...
河南省卫生健康委发布医德医风九...
近日,河南省卫生健康委发布全省卫生健康系统医德医风九项倡议,号召全系统确保医心向党、创建清廉示范、争...
无偿献血者权益:无偿献血者可优...
洛阳市门诊慢特病医保待遇
门诊慢特病是指临床诊断明确、治疗方案确定、疗效确定,费用可控,需长期或明确治疗周期在门诊治疗的慢性病...
Powered by
洛阳思亲医院
2009-2026 © LYSQYY.COM
豫ICP备2025155337号
3
在线
专家
在线专家
服务时间:8:00-24:00
选择下列服务马上在线沟通:
肠胃消化咨询
眼视光咨询
脑卒中咨询
泌尿生殖咨询
医学影像咨询
神经外科咨询
咨询
热线
0379-67418047
7*24小时客服服务热线
关注
微信
关注官方微信